登录
首页
个人中心
赛事信息
赛事数据
俱乐部
交流
备战日程
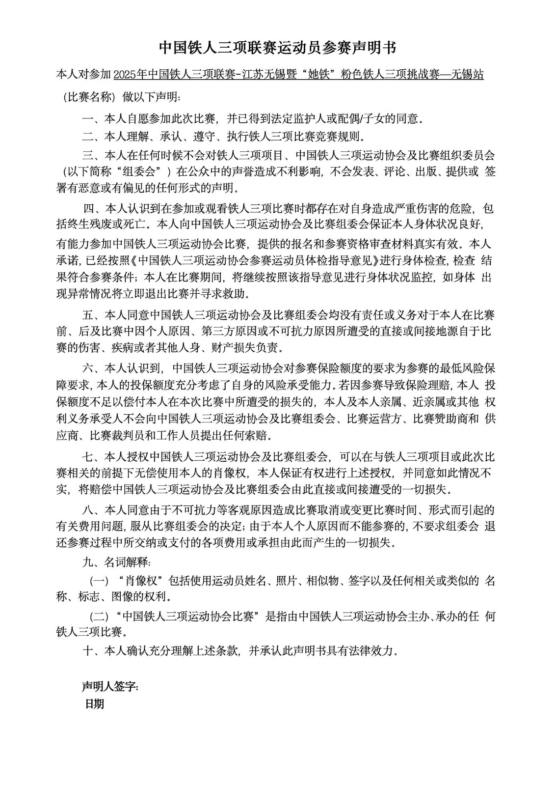
参赛声明
<返回赛事
赛事委员会
2025-09-29 15:27:34
官方指定赞助商
官方合作媒体
合作媒体
联系我们
Contact us
北京 · 朝阳区
北苑路40号北京有色金属研究所32号楼1层奥天国际
会员服务电话:18501058405
(工作时间9:00—18:00)
首页
个人中心
赛事信息
数据分析
俱乐部
交流
备战日程
合作
18311189767